CAS
วิทยาลัยบัณฑิตเอเซีย
หน้าแรก
เกี่ยวกับ
ประวัติและความเป็นมา
ปรัชญา/ปณิธาน/วิสัยทัศน์
แผนที่ตั้ง
โลโก้วิทยาลัยบัณฑิตเอเซีย
อัตลักษณ์และเอกลักษณ์ของวิทยาลัย
ชุดครุย
จุดแข็งวิทยาลัย
องค์กรคุณธรรม
กฎหมายการจัดตั้งสถาบันอุดมศึกษา
เพลงมาร์ชวิทยาลัยบัณฑิตเอเชีย
องค์กรคุณธรรมคณะบริหารธุรกิจ
บุคลากร
กรรมการสภาวิทยาลัยฯ
หน่วยงาน
สำนักทรัพยากรบุคคล
สำนักหอสมุด
สำนักประกันคุณภาพ
CAS UBI ธุรกิจง่ายๆ...
ระบบสารสนเทศ
ศูนย์รวมระบบสารสนเทศ
ระบบทะเบียนและประมวลผล
ระบบวารสาร thaijo
ระบบขับเคลื่อนยุทธศาสตร์
ระบบบันทึกเวลาเข้าสอน
ระบบ E-PLC
ระบบอบรมบุคลากร CAS
เว็บไซต์ อพ.สธ
ระบบสารนิพนธ์
เข้าสู่ระบบข่าวสาร
เกม CAS
เกมตอบคำถาม
เกมเรียงคำ
เกมลาก-วางจับคู่
เกมสุ่มวงล้อ
คณะ
บัณฑิตศึกษา
ปรัชญาดุษฎีบัณฑิต สาขาวิชานวัตกรรมภาวะผู้นำ
ศึกษาศาสตรมหาบัณฑิต สาขาวิชาการบริหารการศึกษา
ศึกษาศาสตรมหาบัณฑิต วิชาการพัฒนาหลักสูตรและวิทยาการเรียนรู้
สาธารณสุขศาสตรมหาบัณฑิต สาขาภาวะผู้และนวัตกรรมการจัดการสุขภาพ
บริหารธุรกิจมหาบัณฑิต สาขาวิชานวัตกรรมการจัดการ
คณะวิทยาศาสตร์และเทคโนโลยี
สาขาวิชาเทคโนโลยีและสารสนเทศ
สาขาวิชาเทคโนโลยีการผลิต
สาขาวิชาวิชาการจัดการสุขภาพ
คณะศึกษาศาสตร์และศิลปศาสตร์
ระดับปริญญาตรี
สาขาการศึกษาปฐมวัยและประถมศึกษา
สาขาภาษาอังกฤษศึกษา
สาขาพลศึกษาสุขศึกษา และกีฬา
ระดับปริญญาโท
สาขาวิชาการบริหารการศึกษา
สาขาวิชาการพัฒนาหลักสูตรและวิทยาการเรียนรู้
หลักสูตรประกาศนียบัตรบัณฑิตวิชาชีพครู
คณะพยาบาลศาสตร์
พยาบาลศาสตรบัณฑิต (พย.บ)
ประกาศนียบัตรผู้ช่วยพยาบาล
คณะบริหารธุรกิจ
สาขาวิชาการจัดการนวัตกรรมทางธุรกิจ
สาขาวิชาการบัญชี (บัญชีบัณฑิต)
สาขาวิชาคอมพิวเตอร์ธุรกิจ
สาขาวิชาการจัดการธุรกิจระหว่างประเทศและการตลาดดิจิทัล
สาขาวิชาการจัดการธุรกิจการค้าสมัยใหม่
สาขาวิชาการจัดการธุรกิจกีฬา
คณะนิติศาสตร์
สาขาวิชานิติศาสตร์
ข้อมูลข่าวสาร
ติดต่อสอบถาม
อีเมล์
สมัครเรียน
หน้าหลัก
คณะกรรมการสภาวิทยาลัยบัณฑิตเอเซีย
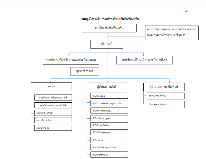
โครงสร้างการบริหาร
วิทยาลัยบัณฑิตเอเซีย
25 เม.ย. 2569
โพสต์โดย:
รุจิฬา ยศศักดิ์ศรี
เข้าชม:
2,151
โครงสร้างการบริหาร
โครงสร้างการบริหาร
อำนาจหน้าที่ของคณะกรรมการสภาวิทยาลัยบัณฑิตเอเซีย /คำสั่งแต่งตั้งนายกสภาวิทยาลัยฯ /ประวัติคณะกรรมการสภา โครงสร้างการบริหาร /จดหมายข่าวสภาวิทยาลัยฯ
ข้อมูลเพิ่มเติม
โครงสร้างการบริหาร
2026-03-09 16:18:14
วิทยาลัยบัณฑิตเอเชีย
ดาวน์โหลด
คณะกรรมการสภาวิทยาลัยบัณฑิตเอเซีย
จดหมายข่าวสภาวิทยาลัยฯ
โครงสร้างการบริหาร
ประวัติคณะกรรมการสภา
คำสั่งแต่งตั้งนายกสภาวิทยาลัย
อำนาจหน้าที่ของคณะกรรมการสภาวิทยาลัยบัณฑิตเอเซีย
Create a Fixed/Sticky Social Media Toggle Icon Bar with CSS
Facebook
Youtube
ประมวลภาพ
สอบถามค่าเทอม